福建能源石化集团2026春招:不限专业、落户六盘水,值不值得投?
福建省能源石化集团2026春招启动,岗位落户贵州六盘水而非福建。本次招聘最大亮点为“不限专业、不限学历”,打破国企传统门槛。文章解读该省属国企的稳定性优势及异地就业的利弊,帮助应届生快速判断是否适合投递。

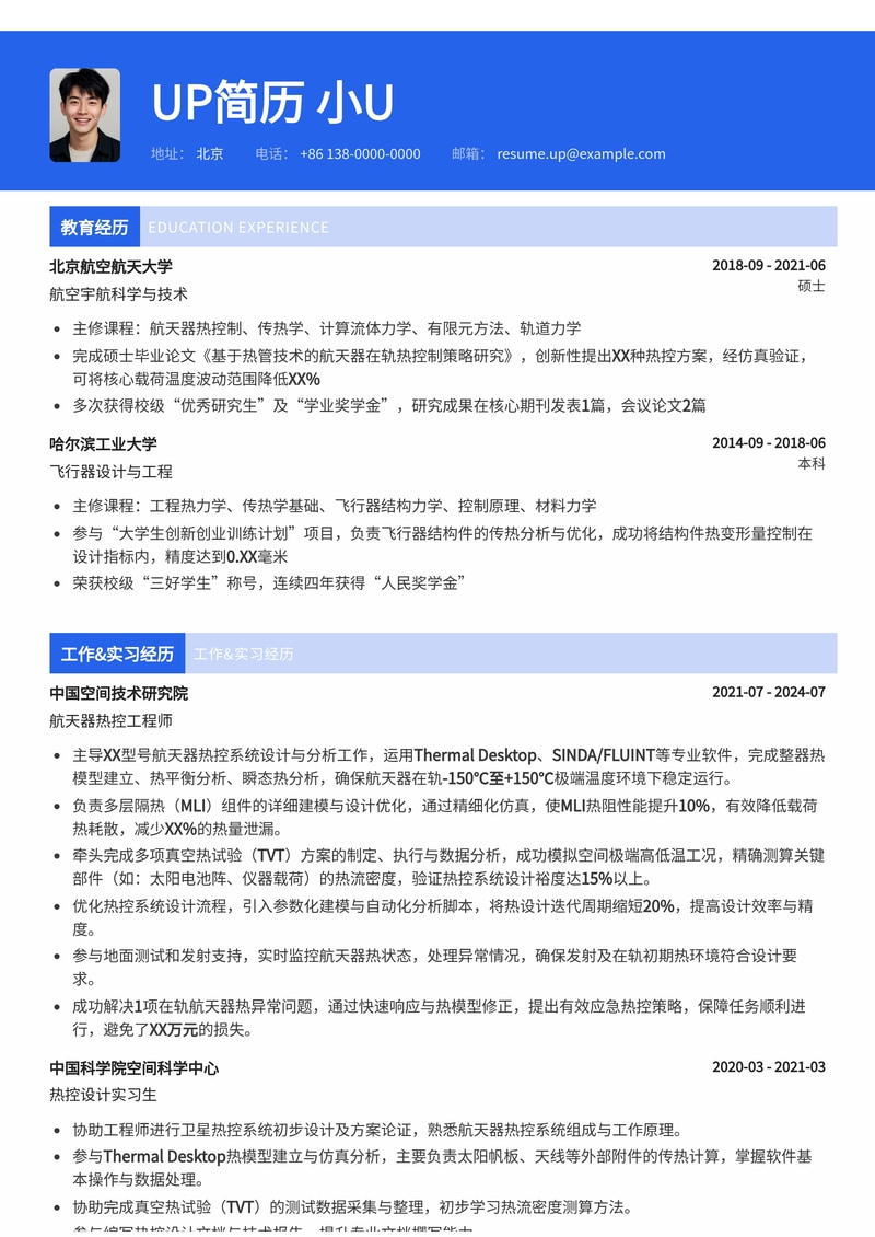
此简历模板专为航天器热控工程师设计,突出展示在Thermal Desktop多层隔热(MLI)建模与真空热试验(TVT)方面的专业技能。模板结构清晰,强调极端高低温工况下热流密度测算能力,帮助工程师精准呈现核心竞争力,是航天、航空、军工等领域热控专业人才求职的理想选择。
本模板特别适合航天器热控工程师岗位的求职者使用,具备未指定工作经验的专业人士, 通过工程技术风格的设计,帮助您在未指定 行业中脱颖而出,展现专业形象和核心竞争力。
使用模版创建简历
专为2026届本科毕业生量身定制的校招通用简历模板。雅蓝模板以其简洁、专业的版面设计,帮助应届生清晰展示教育背景、项目经历和个人技能。整体风格沉稳而不失活力,能有效吸引招聘官的目光,助力你在激烈的校招竞争中脱颖而出,成功斩获心仪的Offer。

此模板专为27届毕业生及产品实习生设计,采用时尚的“霓虹胶囊”风格,版式新颖、重点突出。特别适合希望在众多简历中脱颖而出,展现个人活力与创新思维的实习求职者。清晰的模块划分和现代感的设计,能有效吸引招聘官的目光,助力你斩获心仪的实习机会。

本模板采用清新的设计风格,版面布局简洁大方,内容重点突出,旨在帮助社招求职者快速吸引招聘官的注意。无论是初入职场的新人,还是经验丰富的专业人士,都能通过此模板展现最佳职业形象。

此模板专为科研项目管理专员设计,突出申请人在项目规划、协调、执行、监控和成果转化等方面的核心能力。结构清晰,逻辑严谨,有助于您高效展示项目管理经验、跨学科沟通能力和解决复杂问题的能力,助您在竞争激烈的科研领域脱颖而出。适用于有一定科研或项目管理经验的专业人士,以及希望转入科研项目管理岗位的复合型人才。

这款自定义模板旨在为求职者提供高度灵活的简历设计方案。无论您的目标职位、经验级别或所属行业如何,您都可以根据自身需求自由调整布局、颜色、字体和内容模块,打造一份完全符合个人品牌和招聘单位偏好的简历。它适用于所有希望展现独特个性和专业素养的求职者。

这款结构工程师简历模板专为土木与建筑行业的结构工程师量身定制。模板设计简洁专业,突出项目经验和技术能力,帮助您清晰展示结构设计、力学分析、BIM应用等核心技能。适用于寻求职业发展、跳槽或社招的结构工程师,助您在众多求职者中脱颖而出,获得理想的结构工程师职位。

本模板专为希望转行或跨领域进入舆情分析师岗位的求职者设计。模板结构清晰,强调分析能力、数据解读和危机公关等核心技能,助力求职者突出过往经验中的可迁移能力,快速适应新岗位需求。适用于对舆情监控、数据分析、危机管理有兴趣的专业人士。

此数据分析经理专业简历模板专为资深数据专业人士设计,突出您在数据分析、团队管理和战略决策方面的卓越能力。模板结构清晰,重点突出,帮助您有效展示项目经验、领导力以及对数据驱动业务增长的贡献,助您轻松斩获心仪的Data Analysis Manager职位。
专业指导,提升简历质量
福建省能源石化集团2026春招启动,岗位落户贵州六盘水而非福建。本次招聘最大亮点为“不限专业、不限学历”,打破国企传统门槛。文章解读该省属国企的稳定性优势及异地就业的利弊,帮助应届生快速判断是否适合投递。
2026届中国邮政山东省分公司春招启动。本文深度解析其“管培生”核心项目与职能岗差异,剖析六险一金、薪资结构及晋升路径。适合追求稳定、看重央企背景的应届生,想拿高薪者需仔细匹配岗位。
解读济南城市发展集团2026春招信息。作为济南市属重点国企,其核心优势在于极高的稳定性与本地背书,适合追求长期定居济南的应届生。本文分析其业务属性、不限专业的真实门槛及薪资预期,帮你判断是否匹配职业规划。
解读中国南水北调集团综合服务有限公司北京供应链管理分公司2026春招。分析“不限专业”背后的岗位逻辑,评估央企二级单位稳定性与北京户口可能性,帮应届生判断是否值得投递。
鼎捷软件2026秋招提前批启动,实施顾问与销售岗成招聘主力。本文解读公司制造业数字化背景,分析不限专业门槛真实性,评估出差强度与成长路径,帮应届生判断是否值得投递。
资深航天器热控工程师,具备<strong>5年</strong>以上航天器热设计、分析与验证经验。精通<strong>Thermal Desktop</strong>进行多层隔热(MLI)建模与热分析,擅长真空热试验(TVT)方案制定与执行,精确测算极端高低温工况下的热流密度。熟练运用<strong>CAD/CAE</strong>工具,致力于通过创新热控方案保障航天器在轨稳定运行,实现热控系统<strong>XX%</strong>的性能优化与<strong>XX%</strong>的重量减轻。
中国空间技术研究院
中国科学院空间科学中心
校级科研项目
硕士 · 航空宇航科学与技术
本科 · 飞行器设计与工程
Thermal Desktop · SINDA/FLUINT · ANSYS Fluent · ABAQUS
多层隔热(MLI)建模 · 真空热试验(TVT) · 热流密度测算 · 热管/均温板 · 相变储热
CAD · CATIA · SolidWorks · CFD仿真
Python (数据处理、自动化脚本) · MATLAB · Excel (高级数据分析)
需求分析 · 方案论证 · 测试验证 · 故障诊断
C&R Technologies
掌握Thermal Desktop软件的各项高级功能及复杂热分析技巧
中国图学学会
熟练掌握CAD/CAE软件进行工程设计与仿真分析
中国空间技术研究院
表彰在航天器热控系统设计与关键技术攻关方面的突出贡献
国家航天局
在XX型号航天器热控系统研制中表现卓越,确保任务成功
选择专业模板,AI智能填写,3分钟完成简历制作