
商业化运营专员精品简历模板:助你脱颖而出,实现商业价值
本模板专为商业化运营专员精心打造,突出数据分析、策略制定、用户增长、营收转化等核心能力。结构清晰,内容专业,旨在帮助求职者高效展现商业洞察力与运营实战经验,助力在互联网、电商、新媒体等行业中脱颖而出,成功获得心仪的商业化运营岗位。
模板亮点
- 突出商业化数据分析能力
- 强化商业策略制定与执行经验
- 展现用户增长和营收转化成果
- 简洁专业的设计风格
- 适用于多行业商业化运营岗
相关标签
适用人群
本模板特别适合商业化运营专员岗位的求职者使用,具备不限工作经验的专业人士, 通过运营类风格的设计,帮助您在互联网 行业中脱颖而出,展现专业形象和核心竞争力。
使用模版创建简历相关模板
同样优秀的运营类风格模板

程序员简历模板
本模板专为拥有3年工作经验的程序员,尤其是前端开发者设计,即使非名校背景,也能通过极客风格的布局和清晰的结构,突出技术实力和项目经验。模板注重代码感和专业性,帮助候选人快速吸引招聘官眼球,提升面试机会。

新媒体运营模板
本模板专为3年以内经验、非名校毕业的新媒体运营求职者设计。采用独特的分层胶囊布局,将个人信息、工作经历、项目成果等模块清晰划分,视觉效果新颖且富有层次感。信息排版简洁高效,突出核心竞争力,帮助你在众多简历中脱颖而出。非常适合希望通过简历设计弥补学历背景,展现专业能力的新媒体运营人才。

产品经理模板
这款商务风格产品经理简历模板,专为追求专业与效率的产品经理设计。版面布局严谨,信息呈现清晰,突出项目经验和数据成果,帮助您在众多候选人中展现出卓越的产品规划与执行能力。适用于各行业产品经理职位,尤其适合有一定工作经验的求职者。

数据分析总监简历模板:深度洞察,决策驱动,助您跃升管理层
本数据分析总监简历模板专为资深数据分析专家和管理人员设计,强调数据战略规划、团队领导与业务增长能力。模板布局清晰,突出关键成就和量化成果,助力您在竞争激烈的高级职位招聘中脱颖而出,展现作为Director of Data Analytics的卓越领导力与数据洞察力。

985名校专属:产品运营专员精英简历模板
专为985高校毕业生及校友量身定制的产品运营专员简历模板。此模板突出985背景优势,强化项目经验和数据分析能力,助您在激烈的互联网产品运营岗位竞争中脱颖而出,直达心仪Offer。

高效客户端开发工程师简历模板(iOS/Android双平台优化)
本简历模板专为iOS和Android客户端开发工程师设计,强调技术深度与项目经验。模板结构清晰,突出开发技能、项目亮点和技术栈,帮助求职者快速吸引招聘官注意,尤其适合有iOS或Android双平台开发经验的工程师。简洁专业的版面布局,确保信息传达高效。

推荐算法工程师高薪简历模板:斩获大厂offer,突出项目经验与数据能力
本简历模板专为推荐算法工程师量身定制,突出项目经验、模型优化能力和数据分析洞察力。通过清晰的结构和重点内容展示,帮助求职者在众多简历中脱颖而出,直击HR和面试官的关注点,提高面试邀约率。适用于1-5年推荐算法经验的求职者。

京东后端开发工程师应届生专属简历模板:直击名企,斩获Offer!
本模板专为志向京东后端开发岗位的应届毕业生精心打造。内容结构清晰,重点突出项目经验、技术栈与实习经历,完美契合京东等一线互联网公司招聘偏好。通过此模板,应届生能有效展示其扎实的技术基础、解决问题能力和学习潜力,助您在众多求职者中脱颖而出,直达心仪Offer。
简历写作
专业指导,提升简历质量
计算机/软件专业必看:今日8家公司正在招(含东软/美云/金控)
汇总今日8家对口计算机/软件专业的校招企业,涵盖美云智数、量潮科技、东软集团及广发金控。深度解读岗位匹配度、技术栈要求及截止时间,帮你剔除无效信息,精准锁定高胜率投递目标。
2027届暑期实习补录:厦门量潮科技计算机岗急招解读
暑期实习尾声,厦门量潮科技开启2027届补录。本文解析其长截止日期背后的急缺需求,分析专精特新企业的招聘逻辑,帮助计算机类同学判断是否值得投递及准备策略。
金融春招最后上车:中泰/复星/广发等6家热招解读
2026届金融春招窗口收窄,深度解读中泰证券、复星财富、广发银行等6家仍在热招的机构。分析总部岗位竞争烈度、地域分布差异及最晚投递截止时间,助你快速决定投递优先级。
今日校招速报:20家公司新开春招,金融与制造岗爆发
20家企业新增春招岗位,金融国企与高端制造成主力。广发银行研发中心等岗位截止在即,中国邮政多地分公司专业限制严格。本文解读最新校招动向,助你精准卡位,避开海投陷阱。
6家央企国企春招汇总:陕投/鲁信/中汇,双非捡漏黄金期
春招后半程国企放岗,涵盖金融、能源、交通及邮政系统。深度拆解鲁信、中汇等6家央企国企的学历门槛、专业偏好及地域限制,帮双非和一本同学精准匹配高含金量岗位,拒绝盲目海投。
广发银行研发中心2026春招:佛山技术岗不限专业,薪资面议怎么谈?
解读广发银行研发中心2026春招信息:佛山技术岗不限专业,职能类分散京沪。分析银行科技子公司稳定性、技术氛围及核心岗位(开发、AI、信安)要求,提供薪资面议谈判策略与投递建议。
模板内容
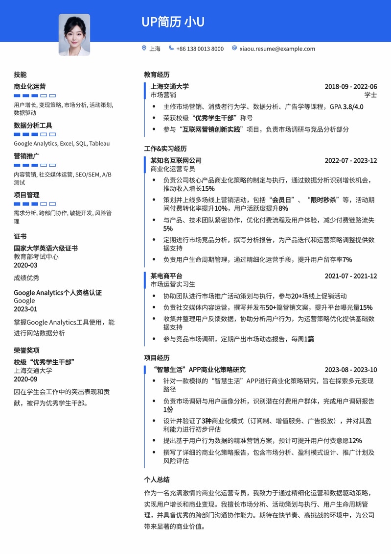
UP简历 小U
个人总结
作为一名充满激情的商业化运营专员,我致力于通过精细化运营和数据驱动策略,实现用户增长和商业变现。我擅长市场分析、活动策划与执行、用户生命周期管理,并具备优秀的跨部门沟通协作能力。期待在快节奏、高挑战的环境中,为公司带来显著的商业价值。
工作经历
商业化运营专员
某知名互联网公司
- 负责公司核心产品商业化策略的制定与执行,通过数据分析识别增长机会,推动收入增长15%
- 策划并上线多场线上营销活动,包括“会员日”、“限时秒杀”等,活动期间付费转化率提升10%,用户活跃度提升8%
- 与产品、技术团队紧密协作,优化付费流程及用户体验,减少付费链路流失5%
- 定期进行市场竞品分析,撰写分析报告,为产品迭代和运营策略调整提供数据支持
- 负责用户生命周期管理,通过精细化运营手段,提升用户留存率7%
市场运营实习生
某电商平台
- 协助团队进行市场推广活动策划与执行,参与20+场线上促销活动
- 负责社交媒体内容运营,撰写并发布50+篇营销文案,提升平台曝光量15%
- 收集并整理用户反馈数据,协助分析用户行为,为运营策略优化提供基础数据支持
- 参与竞品市场调研,定期产出市场动态报告,每周1篇
项目经历
“智慧生活”APP商业化策略研究
个人项目
- 针对一款模拟的“智慧生活”APP进行商业化策略研究,旨在探索多元变现路径
- 负责市场调研与用户画像分析,识别潜在付费用户群体,完成用户调研报告1份
- 设计并验证了3种商业化模式(订阅制、增值服务、广告投放),并对其盈利能力进行初步评估
- 提出基于用户行为数据的精准营销方案,预计可提升用户付费意愿12%
- 撰写了详细的商业化策略报告,包含市场分析、盈利模式设计、推广计划及风险评估
教育背景
上海交通大学
学士 · 市场营销
- 主修市场营销、消费者行为学、数据分析、广告学等课程,GPA 3.8/4.0
- 荣获校级“优秀学生干部”称号
- 参与“互联网营销创新实践”项目,负责市场调研与竞品分析部分
技能专长
商业化运营
用户增长 · 变现策略 · 市场分析 · 活动策划 · 数据驱动
数据分析工具
Google Analytics · Excel · SQL · Tableau
营销推广
内容营销 · 社交媒体运营 · SEO/SEM · A/B测试
项目管理
需求分析 · 跨部门协作 · 敏捷开发 · 风险管理
证书资质
国家大学英语六级证书
教育部考试中心
成绩优秀
Google Analytics个人资格认证
掌握Google Analytics工具使用,能进行网站数据分析
获奖经历
校级“优秀学生干部”
上海交通大学
因在学生会工作中的突出表现和贡献,被评为优秀学生干部。
开始使用商业化运营专员精品简历模板:助你脱颖而出,实现商业价值模板
选择专业模板,AI智能填写,3分钟完成简历制作
